员工规范:小便不能超2分钟!涉事公司回应→

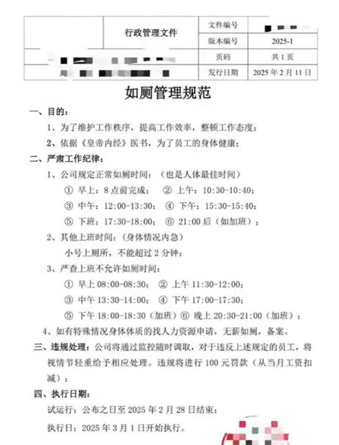
2月11日,广东佛山一公司发布《如厕管理规范》,称为提高效率、整顿工作态度,依据《黄帝内经》医书,规定了最佳如厕时间。
该文件规定了公司员工如厕时间和不允许如厕时间,例如,10:30-10:40期间员工可正常如厕,11:30-12:00期间则不允许如厕。而在未规定的其他上班时间“小号上厕所”,则不能超过2分钟。

该文件还规定:“如有特殊情况身体体质的找人力资源申请,无薪如厕,备案。”
此外,该文件还公布了违规处理措施:“公司将通过监控随时调取,对于违反上述规定的员工,将视情节轻重给予相应处理。违规将进行100元罚款(从当月工资扣减)。”
值得注意的是,该文件还称,此管理规范依据《黄帝内经》,发布的目的是保障员工的身体健康。
文件显示,2025年3月1日开始执行。
有不少网友在评论区留言:“为什么没人仲裁说理去”“带桶子去呗,在工位解决”。

2月13日,涉事公司负责人告诉极目新闻记者,这是一份试运行的文件,发布后员工不认可,所以并未实施,现已取消。此前有员工如厕约一个小时,有员工频繁如厕,容易引起效仿,制定这个规范意在警示,避免上述情况。
该负责人说:“我们公司不大,有问题大家一块沟通,有错就改,员工对新规有意见就撤掉。目前主要是提醒和引导为主,这件事不存在炒作。”
该公司的“如厕管理规范”是否合法?广东一粤律师事务所主任陈世幸告诉羊城晚报记者,这样的劳动条件危害劳动者身体健康,此项规定涉嫌违法。
陈世幸解释,《劳动合同法》第4条规定,用人单位在制定、修改或决定有关劳动报酬、工作时间、休息休假、劳动安全卫生等重大事项时,应当经职工代表大会或全体职工讨论,提出方案和意见,与工会或职工代表平等协商确定;《劳动合同法》第32条则规定,劳动者对危害生命安全和身体健康的劳动条件,有权对用人单位提出批评、检举和控告。

来源:新闻晨报、九派新闻、羊城晚报、顶端新闻、极目新闻
责任编辑:于帅
监审:穆好强
阿甘哥荐读
《哪吒2》土拨鼠方言竟是“宁甘双掺”?兰州网友:鸡顿!
信用卡被刷爆了?这一功能,赶紧关闭!
下达50亿元!
标签:
72
污污污!盘点那些小孩免入的内涵段子(41) 平板电脑 晚上临睡,老婆躺床上玩手机,我躺她旁边,脑袋枕在她胸上,问她:“媳妇儿,咱玩脑筋急转弯呗:脑袋枕在你胸上,打一物品...
184
最拗口的绕口令10个字:挑战唇舌极限,玩转语言艺术 在五彩斑斓的语言世界中,有一种独特的表达形式——绕口令。它们犹如文字游戏中的璀璨明珠,以其紧凑精炼、音韵和谐的特点...
79
洗髓经 《洗髓经》是一种具有深厚历史和文化底蕴的养生经书,其起源和内涵丰富多样。以下是对《洗髓经》的详细介绍: 一、起源与传承 起源:相传,《洗髓经》由后魏李明帝太和...
109
四本精彩耐看的单女主小说,主角不种马不后宫,纯情看的见! 本次爽哥为大家带来了四本单女主的小说,第四本堪称撩妹攻略,有读者靠这本书成功脱单,希望大家看完本篇文章后能...
158
美缝项目的失败案例 近日,一位消费者在德州三棵树美缝剂总店购买了聚脲彩砂美缝剂,并邀请了店家推荐的师傅进行美缝施工。然而,施工结果却令人失望,出现了多种问题。本文将...
99
高清美图鉴赏:28张美图带你领略多彩的阿里! 在神奇的天上阿里,蔚蓝色的天空清秀而明丽,洁白的云朵轻盈而灵动,广阔的草原宁静而安详,奔涌的河流清澈而甘甜,自由的动物欢...
131
大学情侣野战被偷拍,为何不花钱开房引热议 导语 近些年随着人们思想观念的改变,大学生谈恋爱已经不是什么新鲜事了,部分高校还鼓励学生在大学期间谈一场恋爱,学会建立亲密...
72
什么是核捆绑?大概意思就是:国家都没有了,还要地球做什么? 关于核捆绑,它是一个战略概念,是指在一个核大国面临可能被另一个大国核打击的危险时,使用核武器攻击可能发起...
172
上海九龙柱到底是咋回事,749局里真的有能人吗? 749局是真实存在的,九龙柱这个事情也是真实发生的,在上海的本地人都知道,建造上海成都高架和延安路处高架桥时发生了一些列诡...
125
这种康熙通宝收藏价值20万元,存世量特别稀少,很多人从来没见过 #夏日生活打卡季# 近期一枚康熙通宝的拍卖成交价高达20000元,它长得是什么样子呢? 很多人从来没有见到过,因为...
95
一艘橡皮艇引发的海战,延平岛海战 1949年8月10日晚,驻韩美军顾问团团长罗勃特的橡皮艇意外失踪。罗勃特曾不止一次地拿这艘橡皮艇向李承晚示好说“总统什么时候想用,我都会立...
63
熬猪油,别只知道加盐,切记多放2样,又白又香不腥气,久放不坏 熬猪油,别只知道加盐,切记多放2样,又白又香不腥气,久放不坏 猪油,说起来我们家已经很久没吃过了,至少也得...
186
34岁潘之琳和56岁孙浩搭档夫妻没违和感,《时光正好》这对很真实 34岁潘之琳和56岁孙浩搭档夫妻没违和感,《时光正好》这对很真实。 《时光正好》这部剧相对于《玫瑰的故事》来说...
208
为什么身边有朋友说算命大师算的非常准确? 算命大师 算命大师是一种传统文化现象,其实际准确性仍存在争议,但也有不少人对其持相对信任态度。下面是一些可能导致算命大师准...
156
卖弄正毁掉《中国诗词大会》,康震让观众越来越反感 3月17日晚上8点,《中国诗词大会》第二场“多彩”如约而至。 与第一场“春天”不同,本场点评嘉宾杨雨代替了蒙曼,康震依旧...
128
历任内蒙古军区司令员、政治委员 中国人民解放军 内蒙古军区 中国人民解放军内蒙古军区,原中国人民解放军十三大军区之一,正大军区级建制,隶属中央军委直接领导,是战略区域...
134
李稻葵,是一个有人情味的专家 与印象中一般的专家架着眼镜,显得道貌岸然,或大腹便便、或言辞苛刻目中无无人,或如胡锡进苦大仇深的长相不一样,清华大学中国与世界经济研究...
71
《盗墓笔记》—吴邪吞下的麒麟竭到底为何物? 吴邪第一次和三叔等人下墓,就遇到了传闻中偷了西周墓后改造成自己的七星鲁王墓。正是这段经历改变了吴邪原小古董店老板的生活,...
65
说说课外阅读的重要性 写给我班家长的话 在本学期的语文教学中,我特别关注了一二年级学生的实际情况。由于统考科目较少,每周语文课时较多,因此我将教材教学基本放在课堂上...
65
年关将至,十首经典的归家诗词,暖到你的心底! 春节过大年,一年一度游子归来。 纵使离家万里,不论富贵短长,家,是心中永远的期盼,永久的港湾,一个可以栖息身心的归宿。...