清朝官职排名,正一品到正九品,从一品到从九品,和珅就是正一品
清朝是我国历史上最后一个封建王朝,为加强中央集权,削弱、分化大臣权利,以防权臣篡位,建立了一套有别于以前各朝的官制。清朝官制有九品十八个级别,分中央官职和地方官职两类。
清朝的官员你了解吗?今天整理给大家看看!
关于清朝的官员,大家耳熟能详的官员就是和珅,
和珅(1750年7月1日—1799年2月22日),姓钮祜禄氏,原名善保,字致斋,自号嘉乐堂、十笏园、绿野亭主人,满洲正红旗,清朝中期权臣、商人。
和珅初为官时,精明强干,通过李侍尧案巩固自己的地位。乾隆帝对其宠信有加,并将幼女十公主嫁给和珅长子丰绅殷德,使和珅不仅大权在握,而且成为皇亲国戚。随着权力的成长,他的私欲也日益膨胀,利用职务之便,结党营私,聚敛钱财,打击政敌。此外,和珅还亲自经营工商业,开设当铺七十五间,设大小银号三百多间,且与英国东印度公司、广东十三行有商业往来。和珅曾担任和兼任了清王朝中央政府的众多关键要职,封一等忠襄公,官拜文华殿大学士,其职务主要包括内阁首席大学士、领班军机大臣、吏部尚书、户部尚书、刑部尚书、理藩院尚书,还兼任内务府总管、翰林院掌院学士、《四库全书》正总裁官、领侍卫内大臣、步军统领等数十个重要职务。







古代官员一家
一般来讲,清代的官制体系分为两大类,一是地域体系,分为京官和地方官两大系统。二是职能体系,分为文官和武官两大系统。两大类相互交错。其中,京官系统中以文职官员为主,地方官系统中则文武兼有。我们熟悉的和珅就是正一品!
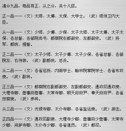
正一品
文职京官:太师、太傅、太保、殿阁大学士
文职外官:大学士兼直省总督
武职京官:领侍卫内大臣、掌銮仪卫事大臣
武职外官:伊犁将军、绥远将军
从一品
文职京官:少师、少傅、少保、太子太师、太子太傅、太子太保、协办大学士、各部院尚书、都察院左右都御史
文职外官:各直省总督(兵部尚书衔)、驻藏办事大臣(加尚书衔)
武职京官:提督九门步军巡捕五营统领(九门提督)、内大臣
武职外官:驻防将军、都统、提督
正二品
文职京官:太子少师、太子少傅、太子少保、内务府总管
文职外官:各省总督、河道总督、漕运总督
武职京官:左右翼前锋营统领、八旗护军统领、銮仪使
武职外官:副都统、总兵、副都统衔西宁办事大臣、副都统衔总管
从二品
文职京官:各部院左右侍郎、内阁学士、翰林院掌院学士
文职外官:各直省巡抚、布政使
武职京官:散秩大臣
武职外官:副将
正三品
文职京官:都察院左右副都御史、宗人府丞、通政使司通政使、大理寺卿、 詹事府詹事、太常寺卿
文职外官:顺天府府尹、奉天府府尹、按察使
武职京官:一等侍卫、火器营翼长、健锐营翼长、前锋参领、护军参领、 骁骑参领、冠军使、王府长史
武职外官:城守尉、参将、指挥使
从三品
文职京官:光禄寺卿、太仆寺卿
文职外官:都转盐运使司运使
武职京官:包衣护军参领、包衣骁骑参领、王府一等护卫
武职外官:游击、五旗参领、协领、宣慰使、指挥同知
正四品
文职京官:佥都御史、通政使司副使、大理寺少卿、詹事府少詹事、太常寺少卿、鸿胪寺卿、太仆寺少卿、都察院六科掌院给事中
文职外官:顺天府丞、奉天府丞、各省守巡道员、
武职京官:二等侍卫、云麾使、副护军参领、副前锋参领、副骁骑参领、 太仆寺马厂驼厂总管、贝勒府司仪长、侍卫领班
武职外官:防守尉、佐领、都司、指挥佥事、宣慰使司同知
从四品
文职京官:内阁侍读学士、翰林院侍读学士、翰林院侍讲学士、国子监祭酒
文职外官:知府、土知府、盐运使司运同
武职京官:城门领、包衣副护军参领、包衣副骁骑参领、包衣佐领、 四品典仪、二等护卫
武职外官:宣抚使、宣慰使司副使
正五品
文职京官:左右春坊庶子、通政司参议、光禄寺少卿、六科给事中、宗人府理事官、各部郎中、钦天监监正、太医院院使
文职外官:同知、土同知、直隶州知州
武职京官:三等侍卫、治仪正、步军副尉、步军校、监守信礮官、分管佐领
武职外官:关口守御、防御、守备、宣慰使司佥事、宣抚使司同知、千户
从五品
文职京官:翰林院侍读、翰林院侍讲、鸿胪寺少卿、司经局洗马、宗人府副理事、十五道掌印监察御史(乾隆十七年后)、[1] 各部员外郎
文职外官:各州知州、土知州、盐运司副使、盐课提举司提举
武职京官:四等侍卫、委署前锋参领、委署护军参领、委署鸟枪护军参领、委署前锋侍卫、下五旗包衣参领、五品典仪、印物章京、三等护卫
武职外官:守御所千总、河营协办守备、安抚使、招讨使、宣抚使司副使、副千户
正六品
文职京官:内阁侍读、左右春坊中允、太医院左右院判、国子监司业、堂主事、各部院主事、都察院都事、经历、大理寺左右寺丞、宗人府经历、太常寺满汉寺丞、钦天监监判、钦天监汉春夏中秋冬五官正、神乐署署正、僧录司左右善事、道录司左右正一
文职外官:京府通判、京县知县、通判、土通判
武职京官:兰翎侍卫、整仪尉、亲军校、前锋校、护军校、鸟枪护军校、骁骑校、委署步军校
武职外官:门千总、营千总、宣抚使司佥事、安抚使司同知、副招讨使、长官使、长官、百户
从六品
文职京官:左右春坊赞善、翰林院修撰、光禄寺署正、钦天监满洲蒙古五官正、汉军秋官正、和声署正、 僧录司左右阐教、道录司左右演法
文职外官:布政司经历、理问、允判、直隶州州同、州同、土州同
武职京官:内务府六品兰翎长、六品典仪
武职外官:卫千总、安抚使司副使
正七品
文职京官:翰林院编修、大理寺左右评事、太常寺博士、国子监监丞、内阁典籍、通政司经历、知事、太常寺典籍、太仆寺主薄、部寺司库、兵马司副指挥、太常寺满洲读祝官、赞礼郎、鸿胪寺满洲鸣赞、各部院七品笔帖式
文职外官:京县县丞、顺天府满洲教授、训导、知县、按察司经历、教授
武职京官:城门史、太仆寺马厂协领
武职外官:把总、安抚使司佥事、长官司副长官
从七品
文职京官:翰林院检讨、銮仪卫经历、中书科中书、内阁中书、詹事府主薄、光禄寺署丞、典薄、国子监博士、助教、钦天监灵台郎、
祀祭署奉祀、和声署署丞
文职外官:京府经历、布政司都事、盐运司经历、直隶州州判、州判、土州判
武职京官:七品典仪
武职外官:盛京游牧副尉
正八品
文职京官:司务、五经博士、国子监学正、学录、钦天监主薄、太医院御医、太常寺协律郎、各部院八品笔帖式、僧录司左右讲经、道录寺左右至灵
文职外官:布政司库大使、盐运司库大使、盐道库大使、盐课司大使、盐引批验所大使、按察司知事、府经历、县丞、士县丞、四氏学录、州学正、教谕
武职京官:无
武职外官:外委千总
从八品
文职京官:翰林院典薄、国子监典薄、鸿胪寺主薄、钦天监挚壶正、祀祭署祀丞、神乐署署丞、僧录司左右觉义、道录司左右至义
文职外官:布政司照磨、盐运司知事、训导
武职京官:八品典仪、委署亲军校、委署前锋校、委署护军校、委署骁骑校
武职外官:无
正九品
文职京官:礼部四译会同馆大使、钦天监监侯、司书、太常寺汉赞礼郎 、各部院九品笔帖式
文职外官:按察司照磨、府知事、同知知事、通判知事、县主薄
武职京官:各营兰翎长
武职外官:外委把总
从九品
文职京官:翰林院侍诏、满洲孔目、礼部四译会同官序班、国子监典籍、鸿胪寺汉鸣赞、序班、刑部司狱、钦天监司晨、博士、太医院吏目、太常寺司乐、工部司匠
文职外官;府厅照磨、州吏目、道库大使、宣课司大使、府税课司大使、司府厅司狱、司府厅仓大使、巡检、土巡检
武职京官:太仆寺马厂委署协领
武职外官:额外外委
无品级
文职京官:翰林院孔目、都察院库使、礼部铸印局大使、兵马司吏目、
崇文门副使
文职外官:典史、土典史、关大使、府检校、长官司吏目、茶引批验所大使、
盐茶大使、驿丞、土驿丞、河泊所所官、牐官、道县仓大使
武职京官:无
武职外官:百长、土舍、土目
