“京东酷卖”悄然上线,网友:以后叫他二手东!
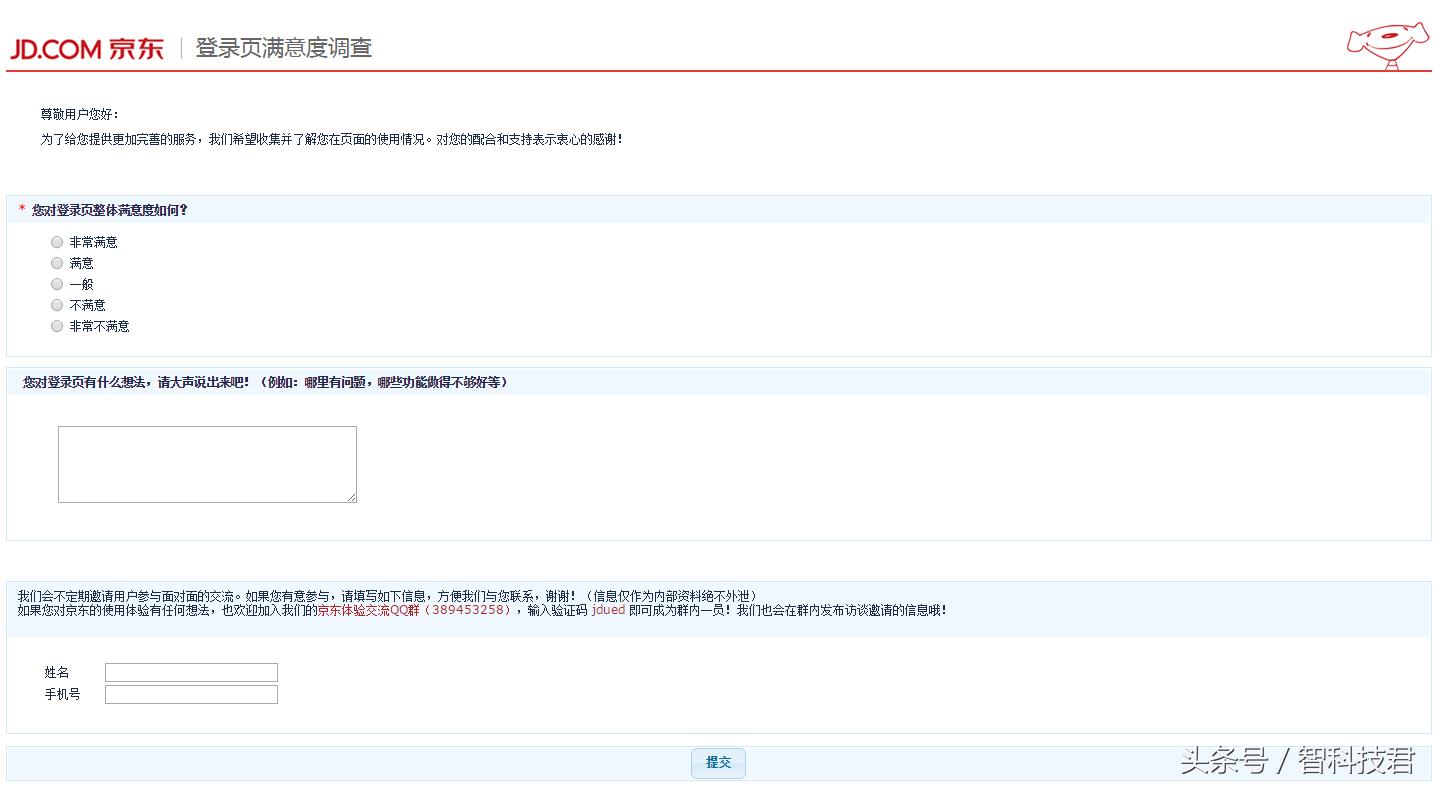
什么?京东卖二手物品的网站叫啥?“京东酷卖”,小编看到是就愣住了,这是东哥要跟马老板的“闲鱼”对着干啊?下面是我去截来的图。嗯?有些单调吧。


如果是你,你会在下面调查表上写什么呢?

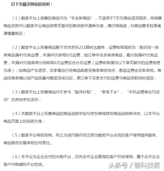
下图,是酷卖的网站说明,看完跟闲鱼基本相同。

再看看闲鱼什么样。到底是老手了,还是有一定差距的

东哥,有这样的想法还是好的,但是毕竟闲鱼已经领先这么多了,加油吧。但我还是衷心希望,酷卖能跟闲鱼一样,这样。选择多了,商家也就不那么乱了。
“京东酷卖”悄然上线,网友:以后叫他二手东!
什么?京东卖二手物品的网站叫啥?“京东酷卖”,小编看到是就愣住了,这是东哥要跟马老板的“闲鱼”对着干啊?下面是我去截来的图。嗯?有些单调吧。


如果是你,你会在下面调查表上写什么呢?

下图,是酷卖的网站说明,看完跟闲鱼基本相同。

再看看闲鱼什么样。到底是老手了,还是有一定差距的

东哥,有这样的想法还是好的,但是毕竟闲鱼已经领先这么多了,加油吧。但我还是衷心希望,酷卖能跟闲鱼一样,这样。选择多了,商家也就不那么乱了。
中国球迷终于冲向世界了! 有人抱梅西了,就在我们中国的球场上!你是不是觉得十分不可思议,但是这样的事情就发生我们周围。 相信很多球迷第一反应是羡慕嫉妒恨,如果自己也...
吴丹红为什么要给劳荣枝辩护 很多人都在议论吴丹红辩护劳荣枝这件事,在我看来,吴丹红的辩护手段很没有底线,他的目的无非是为了蹭热度。出来给劳荣枝辩护,本来无可厚非,但...
葫芦岛市网架钢结构设计多少钱一平米? 随着社会的发展,不管是工业建筑还是民用住宅好些都离不开葫芦岛市网架钢结构设计,那么大家都知道葫芦岛市网架钢结构多少钱一平米吗?今...
电影版《我是大哥大》首曝海报,夏季还将播出新番 2月10日,电影版《我是大哥大》公开首款海报,贺来贤人和伊藤健太郎以剧中的“雷人”形象分居海报两端。 同时,官方还宣布今...
常见花卉——夕雾花 夕雾花,又被称为疗喉草,喉管花。 夕雾花原产于欧洲地中海地区,西班牙、葡萄牙等国家都是它的出生地。 因为夕雾花来自地中海地区,所以它喜爱温暖并且阳...
支付宝借呗怎么才能开通教你小妙招 支付宝借呗怎么开通,开通借呗与个人征信没有任何关系也与支付宝的信用分没关系,就算你是黑名单照样能开通。有的人信用分700多都没开通,有...
两只老虎-简谱五线谱钢琴谱电子琴谱 每天更新,大家有什么音乐谱子,可以随时在下方评论,我们会每天更新的,谢谢大家的支持,也可以关注我们,每天拿到最新的乐谱。 乐在指尖...
LOL最新福利:兔宝宝彩蛋奖池大揭秘,我朋友都抽到了永久 LOL昨天推出了最近活动,千万皮肤英雄免费领取。 今天小编就带大家看看有什么非常值得的奖励 一共有四个彩蛋可以领 现在...
【分享几组超级好看的动漫男头】 大家如果喜欢什么风格评论区可以告诉我哟! 喜欢记得点赞呀! 谢谢(⁎⁍̴̛͂▿⁍̴̛͂⁎)*✲゚*...
心情郁闷到极致的伤感配图 心累压抑的郁闷素材合集 年少的时候真的不能遇到太惊艳的人,不然往后选择跟自己过生活的那个人,一定是自己将就的 成年人的心动是在权衡利弊之后的...
前几天朋友圈疯传的“凯哥来了”原来是商家的炒作 凯哥来了!!长沙所有的户外屏、写字楼电子屏全部被霸屏! 据说已经轰动整个城市!连朋友圈已经沦陷! 到底是哪个凯哥这么厉...
今日新闻报道 今日新闻汇总: 1. 中国在进行《枪支议定书》的国内批约程序后,已成为全球枪支管控的“优等生”,目前中国严格控制枪支的制造、买卖和使用[1]。 2. 日本丰田汽车公...
深圳市地方税务局门户网站 提升“互联网+办税服务”,深圳地税实现手机申报纳税 优化完善“移动税务局”APP是2015年市政府民生实事之一,也是深圳地税推进“互联网+税务”的重...
江苏历年二建合格分数线 江苏二建历年分数线 2022江苏二建合格标准 根据人力资源社会保障部办公厅《关于部分专业技术人员职业资格考试合格标准有关事项的通告》精神和长三角生态...
东莞天气|全市台风蓝色预警生效,注意防御大风大雨 天空放晴了几天,这几天又开始狂风大作,还伴随着阵阵小雨,打开天气预报一看,原来是今年第3号台风“暹(xiān)芭”要来了...
组图 | 双节同过 快乐翻倍 长沙晚报掌上长沙9月29日讯(全媒体记者 贺文兵 摄影报道)秋意船上打个卡,稻花香里拍张照,祝福墙前合个影……今天是中秋佳节,也是国庆长假第一天,...
八幅壮美山河图,祝你一路顺风,前程似锦...
《冰雪奇缘》番外篇来了!这次故事将以雪宝奥利弗为中心 还记得迪士尼电影《冰雪奇缘》(Frozen)如何带起一片热潮吗?直到现在电影中的两位女主角仍然深受大、小朋友欢迎,而相...
王者荣耀:铭文纯福利推荐,强烈推荐可以收藏,拿不定时可以用 今天给大家带来一篇铭文搭配的文章,建议大家可以收藏起来,或者保存在手机里,有时候不知道应该弄一套什么铭文...
天龙八部第十三门派 刚在天龙八部公众号上看到第十三门派要出了,武器很美,看来我又要去仙侣玩个卡级小桃花了!下面给大家分享下天龙八部公众号上的介绍! 隐于东海群岛之中...