世界地理-东南亚知识梳理
东南亚
⑴位置和范围:东南亚位于亚洲的东南部,包括中南半岛以及马来群岛的大部分
位置的重要性:地处亚洲与大洋洲、印度洋与太平洋的“十字路口”,是世界海洋运输和航空运输的重要枢纽。

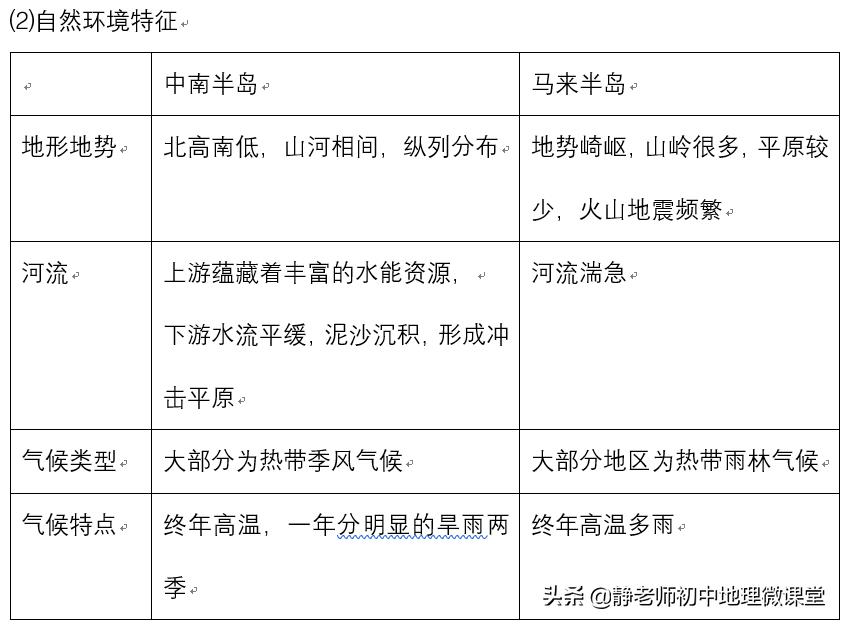
⑵自然环境特征



①马来群岛多火山地震的原因:位于欧亚板块、太平洋板块和印度洋板块的交界处,地壳运动活跃,所以多火山地震。
②中南半岛上的河流
中南半岛许多大河发源于我国西南山地,顺地势向南注入海洋。
伊洛瓦底江和萨尔温江注入印度洋,湄公河、湄南河、红河注入太平洋
湄公河在我国境内称为澜沧江,流经缅甸、老挝、泰国、柬埔寨,最终在越南注入南海(属于太平洋),是东南亚流经国家最多的国际河流。
⑶人口分布:东南亚是世界上人口稠密的地区之一。
人口集中分布在大河的冲积平原、河口三角洲以及沿海地带。
⑷马六甲海峡:位于马来半岛与苏门答腊岛之间
①位置的重要性:是沟通太平洋和印度洋的天然水道,也是联结欧洲、印度洋沿岸港口与太平洋西岸港口的重要航道
②马六甲海峡东南端有世界著名海港:新加坡港
⑸富饶的物产
①热带经济作物:东南亚是世界上热带经济作物的重要产地。
天然橡胶、棕油、椰子、椰油、蕉麻等的产量及出口量均居世界前列。
②稻米产地:普遍种植水稻,稻米是当地居民的主要食粮。
泰国、越南、缅甸是世界上重要的稻米出口国。
③矿产资源:石油、天然气和锡在东南亚的矿业中占据突出地位。
印度尼西亚是重要的石油输出国,出产石油较多的还有马来西亚和文莱。
泰国、马来西亚等国的锡产量居世界前列。
⑹中国的近邻
①国家

与中国大陆接壤的国家:缅甸、老挝、越南
与中国隔海相望的国家:马来西亚、印度尼西亚、菲律宾、文莱
唯一内陆国是:老挝
世界上最大的群岛国家是:印度尼西亚
②居民:东南亚是世界上海外华人最集中的地区。
祖籍主要来自广东、福 ‘; 建两省。
华人:他们中的多数人及其后代取得了所在国的国籍,被称为华人。
华侨:还有少数人保留了中国国籍,属于华侨。
标签:
95
发型图解|时尚发型教程,打造贾斯汀比伯发型 打开微信搜索公众号 「美发家」了解更多精彩内容! 时尚发型教程,打造贾斯汀比伯发型 贾斯汀的发型一直给人一种新潮帅气的感觉...
107
从《三岔口》看京剧表演艺术 《三岔口》是一出脍炙人口的京剧传统剧目。京剧武戏中,分长靠,短打两类,《三岔口》属于短打武戏。由短打武生(装扮多戴软罗帽,着短衣裤)、武...
183
平潭岛旅游不可错过的十大景点 平潭岛,这座位于福建东部沿海的美丽岛屿,因其独特的自然风光、丰富的历史文化和浓厚的海洋风情而备受游客喜爱。今天,就让我们一起踏上探索之...
100
蓝极速网吧事件:4个孩子放火烧网吧,致使25人遇难! 1994年4月,中国正式成为互联网国家,互联网也开始进入普通人的生活,并得到迅猛的发展。但是在当时,电脑还属于奢侈品,普...
84
传统杀虫剂-辛硫磷 #农业##杀虫剂#辛硫磷是一种有机磷类传统杀虫剂,对害虫具有较强的触杀作用,毒杀速度较快,持效期长,一起看看辛硫磷的复剂怎么使用吧。 根据农药信息网查询...
102
25张冷入心扉的图片,隔着屏幕,都感觉到刺骨的寒冷 来一场与冰雪的浪漫邂逅,探索冬季的另一种风情! 在这个银装素裹的世界里,美丽无处不在。当雪花纷飞,冰晶闪耀,一切仿佛...
139
《我的英雄学院》A班战力排名咔酱第四,第一竟不是出久小天使! 在热血漫画大行其道的今天,《我的英雄学院》以新生代王道题材从各种动漫作品中脱颖而出,俘获了无数的观众读...
75
尾田是日本第一漫画家?别吹太过了,他上面还有很多 逛评论区发现一条非常有意思的话题,有一位“海迷”说尾田荣一郎是日本第一职业漫画家。讲真看到这句评论有点“尬”,为什...
188
活力霜包治百病?佳合家美到底是什么? 近期有网友爆料,佳合家美活力霜很火但是听说产品效果遭质疑,宣称能包治百病? 天眼查显示,佳合家美是北京幽美生物科技有限公司旗下一...
113
“品茶”竟是隐蔽涉黄暗语?小心!交易不成反被骗 “喝茶吗”,普通的喝茶邀请,如今又多了层含义。 近日,毒姐想在二手平台上售卖闲置,却一直被提示违规不许上架。毒姐非常...
143
最简单的团花剪纸教程来了 原创 云梦管家 云梦剪艺 前边有一节和大家分享了简单的对折团花和五角星剪纸,让大家学习了团花剪纸的基本折叠方法,今天的内容还是团花剪纸,不过要...
97
陈泽希正式退团,肖战曾和公司打官司,X玖少年团名存实亡 X玖少年团由赵磊、陈泽希、夏之光、彭楚粤、伍嘉成、谷嘉诚、郭子凡、肖战、焉栩嘉组成,9人男子团体。2019年成员开始...
205
善与恶,往往在一念之间!这16张图,你看懂多少? 【一】 善与恶 往往在一念之间 凡不随从恶人的计谋,不插足于罪人的道路,不参与讥讽者的席位,而专心爱好上主法律的,和昼夜...
140
秦皇岛黄金海岸旅游攻略(穷游消费攻略) #秦皇岛美食记录##游在河北,秦皇岛黄金海岸的8月末#黄金海岸是秦皇岛市下辖的一个区,位于渤海之滨,是中国北方最大的海滨浴场之一。这...
114
电动车换电池,选超威还是天能?哪个更耐用?维修老师傅教你搞懂 请您在阅读前,先点击上面的“ 关注 ”。感谢您的支持,我们将为您带来更多有价值的内容。 这两年电动车电池越...
218
朝鲜又为什么不用归还?韩国归还志愿军烈士遗骸提出两个条件 归还中国志愿军烈士遗骸的话题引起了广泛关注。作为朝鲜战争中最大外援力量的中国志愿军,他们为维护世界和平、捍...
115
世界名犬-高加索犬(畜牧犬) 高加索犬 英文名: Caucasian Sheepdog 别名: 高加索牧羊犬、高加索山犬 原始用途: 家畜看护犬 性格特征: 高加索牧羊犬强壮粗犷,适应能力非常强。安静...
105
张鹤帆口碑不怎么好,他是队长张云雷小黑屋的常客 张鹤帆是德云社八队的队员,还是德云社演出部的职员,他媳妇是有名的红酒西施,是郭老师的干闺女,所以张鹤帆也是德云班主的...
101
微信转账转错钱,可以怎么办? 来源: 三木 黄埔检察 微信转账功能方便了人们的日常生活,让大家越来越离不开了。然而这样的便捷有时也会带来一些损失。除了世界杯有乌龙球,微...
211
古老而又复杂的方言:闽语 闽语是主要分布于我国福建,也分布于浙江南部、台湾、广东和海南及海外的各闽方言的统称,主要有闽北语、闽南语、闽东语、闽中语、莆仙语等五种汉语...