cpa有多难考?
没有多难考,就是每天下班回家不能直接躺在沙发上玩手机,而是必须坐在桌子前面听课刷题。而这样的日子要持续到拿证为止,最少3年,最多不知道。
没有多难考,就是自己每次刷题之后算正确率,一直到考试前都不能保证自己一定能够过线。
没有多难考,就是会计和审计像天书,财管计算量超级大,经济法要记住超级多的法条,战略需要弄明白每个模型的含义……
CPA真的不难考呜呜呜呜。
好吧,CPA就是很难考,而且是全方位的难考:
①考试内容多:CPA的考试科目是“非常6+1”,并且每一门科目的教材都超级厚,加起来一共超过6000页。
②考试难度高:中注协为了控制考试通过率,不仅题目出得难,而且考试还会控分。
③时间跨度大:因为难度高,而且普遍参加考试的大家都是在职的,每年最多只能考下3门,全部拿证就需要至少3年的时间,多的就不知道了,有多少人在这个过程中途放弃。
不过,作为一个已经通过考试的人,并且还转行成功的人来说,CPA虽然难考,但又不得不考。
所以不要再来讨论难不难考的问题了,直接上备考经验,说说怎么备考吧!

一、关于CPA考试的几个问题
1.关于几年考完专业阶段。
因人而异,强烈建议一年三科,两年考完;实在不行,一年两科,三年考完;如果时间允许,直接一年六科;坚决不建议一年一科,原因:
(1)一年一科不足以引起重视,时间越充裕,越不珍惜。
(2)夜长梦多,谁也无法预料四五年后的自己的状况。
(3)最好的年龄别浪费,越晚考越不利于个人职业发展。
2.关于科目搭配。
几年内通过CPA专业阶段,也是一个因人而异的问题,需要考虑个人的时间、精力以及对证书的需求迫切性等因素。
搭配原则记住两点:
(1)会计安排在第一年考,会计是基础,与审计、财管、税法三科的学习有直接关系。
(2)无论你备考几科,按照“难易结合”原则搭配即可,六科的总体难度为:会计>审计>财管>税法>经济法>战略。
3.关于每科的学习时长。
网上很多人/机构说哪科需要几百小时,难道只要达到这个学习时间量就可以通过考试?如果这样,那胡润百富榜平均年龄是54岁,是不是我54岁时也可以上榜?
关注别人的学习时间没有任何意义,每个人的具体情况都不一样,学习方法最重要,安安静静学习吧,提高学习效率才是关键。
只要有时间就学习,不要在乎自己复习了多少轮,谁也无法保证学了几轮就一定可以通过考试。

4.关于什么时候开始学习。
因为我是在职零基础,元旦开始学习的,新教材出来,才基本入门。现在才1月份,如果计划两年或三年考完,现在开始学习,完全来得及。
如果是零基础,强烈建议先学习入门阶段的课程,为基础阶段打下基础,如果你直接学习基础阶段的课程一定会很吃力的,很有可能坚持不下去。
如果有财会基础或有类似工作经验,就直接开始基础阶段的学习。
不要迷信网上说的要复习几轮和时间怎么安排,这个没有标准,复习轮数越多越好,讲义要翻烂,别相信什么三轮四轮的。
二、关于报班问题
1.报班or自学
如果你零基础,还是在职备考,时间紧张,自制力也不怎么强的话,那就直接报班没商量,事实上,大部分人都是选择报班的。
我最开始的时候也说了,CPA的考试难度很大,如果你本身就是会计专业的,并且学习能力强也就罢了,自学会费点功夫,但多准备几年,也是能把证书拿下的。
但是对于我这种零基础的人来说,我没有那个能力,也等不了那么长时间,报班就是最有效率和效果的做法。
2.报什么班?
世面上CPA备考的机构有很多,但是鱼龙混杂,泥沙俱下,如果不好好挑选的话,不仅对我们的备考没好处,还会拖慢自己的进度。
所以我在决定自己要报班之后,就找了超多的资料,对比了多家机构,还试听了不少课,最后才选定自己要报哪一家。
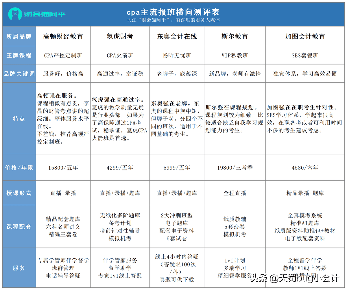
你们现在就省事儿了,因为我在网上发现了一位大神做的机构测评图,上面总结对比了市面上常见的几个机构的特点、优势、通过率什么的,非常专业,参考性也毋庸置疑,有需要的直接保存下来就行了。

【高亮】
在照图选择机构的时候,记得要先考虑清楚自己最看重的因素是什么,比如我自己在对比的时候,因为想要快点拿证,就会先去看每个机构的考试通过率,在通过率高的前提下,我才会去考虑价格、售后服务,有没有配套资料等等之类的。
这样可以保证自己选的是最适合自己的。
三、CPA各个科目备考经验
《会计》
会计是六科中难度系数较高的科目,都说学审计像看天书,零基础小白学会计一开始才叫看天书。但是理解之后会觉得会计真的不难,不过怎么把学到的内容运用到做题中才是需要下功夫的事。
内容上难倒是不难,就是需要多花时间,会计是基础,弄明白了后面几科的复习会轻松一点。
审计与财务管理的部分知识点需要会计的基础知识做铺垫。
《审计》
审计是我最没有把握的一门,甚至觉得它比会计还要难上几分。
后来还是听课跟老师学的,把教材上晦涩难懂的内容用自己的逻辑翻译出来,这是很重要的一步,这样一转换就能大概理解审计是在讲什么,否则不管是背还是刷题都很难下得去手。一定要培养自己的审计思维和逻辑。
其实这科抱着学习5遍的决心会发现没有那么难,这是看了五遍视频的我很真诚的建议。
《财管》
财管是偏理科的科目,很多章节的关联性很高,公式之间也有推算关系,所以公式的记忆也是这科成败的关键,基本公式记住了,很多公式自己尝试推算一下很容易就能理解了。
我一开始是直接看着书背的,不小心落下好多公式,后面专门整理了一份公式大全,把重点的,容易考的都归整到一起了,背着也方便,忘了也能快速找到并记忆,最关键的是很少有弄混公式的时候。强烈安利不擅长记数字的都来一份。
《税法》
记忆+计算的科目。但是无论是偏记忆的章节还是偏计算的章节,先理解了基础才是王道。
税法的重点章节就是增值税、消费税、企业所得税、个人所得税这几个,还包括一些其他的税收优惠等等,各种税率各种抵扣还有税会差异,简直绕的晕头转向。我都是先搞清楚计算,再去背这些东西,不仅背起来会比较轻松,做题的正确率也会大大提升。
《经济法》
经济法算是六科中相对独立存在的,主要就是记忆法律条文,需要花费的时间不多,一轮以理解为主。物权法、合同法、公司法、证券法、破产法这几个章节的重点法律需要多记忆,出题会比较多。
需要记忆的内容最好往后放放,因为时间跨度大,难免会有遗忘,记忆过程越接近考试效果越好,尤其是第三轮复习的时候,重点放在记忆上。

《战略》
理解+记忆的科目,需要一定的逻辑性和背诵能力。选择题理解里才能做对,大题靠背。要多复习实务案例,结合案例进行分析。
战略也可以看做是财管的一部分,我觉得财管掌握好了学战略还挺容易理解的。
这科需要注意的是考试会出一些比较偏的考点,题量也稍微有些大,很多人都以为这个很简单,当然也确实不难,只是没想到会败在时间上。我考前五分钟才放笔,最后五分钟留给自己喘气。
总之,虽然CPA确实很难考,但只要用对方法,坚持下去,还是可以拿到证书的,最怕的就是未战先怯!