企业所得税年度汇算清缴,填报指南!19张填写说明,解决一切问题
企业所得税年度汇算清缴,填报指南!19张填写说明,解决一切问题
企业所得税年度汇算清缴,5月底前必须完成,会计小伙伴们,你们都完成了吗?这可是事关公司税务的大事啊
当然,有一些小伙伴不知道该怎么做,觉得很难,尤其是会计小白,根本就不知道从何入手。
不要紧,这里分享一套填报指南!只要按这19张填写说明,一步一步照着做就行了,基本上能解决一切问题。一起来看看呀~
【文末可抱走】
企业所得税年度纳税申报表填报说明

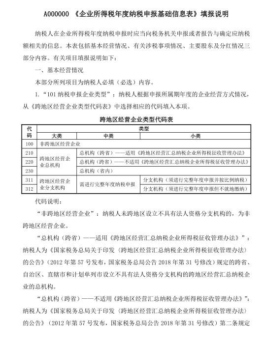
A00000企业所得税年度纳税申报基础信息表模板

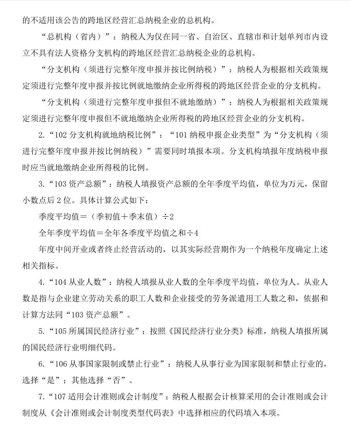
A00000企业所得税年度纳税申报基础信息表填写说明


A107010免税、减计收入及加计扣除优惠明细表模板

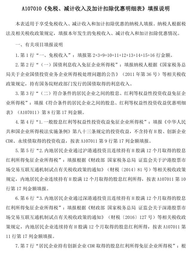
A107010《免税、减计收入及加计扣除优惠明细表》填报说明

A10000中华人民共和国企业所得税年度纳税申报表(A类)

A10000中华人民共和国企业所得税年度纳税申报表(A类)填报说明

想要的小伙伴按下面的方式拿走,不谢~

标签:
60
摩旅的感受 摩托车旅行只能说是小众的一种,回想十几二十年前,从广东珠海,中山,广州,佛山等回乡大军浩浩荡荡,成为一种壮观的景象。背景是中国3亿农民工的春运回乡,为此...
154
罗德里格斯德甲 罗德里格斯踢出加盟拜仁以来最出色一仗,参与了球队全部三个进球。(法新社) (柏林法新电)德甲联赛开赛一个月,今夏从皇马加盟拜仁慕尼黑(Bayern Munich)的哥...
149
咖啡色头发展现低调知性 轻松吸睛 导语 低调时尚的咖啡色染发是许多mm首次染发的首选颜色之一,今天小编为mm们带来9款简单好看的咖啡色头发图片,给想要换个发色的mm们一点参考。...
178
净搁这乱哩第二季 番外四:单身狗听见隔壁动静之后 视频加载中... 《净搁这乱哩》是由司文痞子工作室精心制作的一部河南方言喜剧短片,由网络人气演员王亚斌和阿文倾情出演,每...
167
贾跃亭赴美5年了!“下周回国”成段子,首款车FF91至今未交付 2017年7月4日,乐视网创始人贾跃亭登上去美国的飞机。在去美国之前,他曾称只是短期出差,下周就回国。 可时至今日,...
101
华为Mate 40系列全球线上发布会,所有悬念揭晓 今晚20:00,华为将在线上举行Mate40系列全球新品发布会,万众期待的华为新旗舰Mate40系列也将正式与我们见面。感兴趣的小伙伴们可以关注...
145
花儿与少年5|不瘟不火的综艺,治愈了2022年的夏天 昨晚看完了《花儿与少年5》的最后一期,一个一整季,都没有激起太大水花的综艺,却依然有种就这么结束的感觉。 这个夏天的记忆...
202
杭州惊现“不明飞行物”,多地网友目击!马斯克的神秘计划? 近日,杭州淳安网友在夜空中抓拍一道神秘的光影,疑似“不明飞行物”。这道光影由22个亮点组成,如同一条璀璨的流...
171
广西大学,一所能与清华大学并肩的大学 广西唯一的一所211、双一流大学,是广西壮族自治区人民政府与教育部共建的一所综合性大学,学校坐落于广西南宁。 广西大学创建于1928年,...
144
鄂尔多斯一地凌晨房屋震动 当地回应:煤矿采空区塌陷所致 6月20日,有网友发布视频称, 20日凌晨1点13分左右,内蒙古鄂尔多斯市准格尔旗薛家湾镇金岸国际小区多名业主反映家中有...
146
不要再传谣言了,每年都传一遍“华为又裁员七千人?”是假的 这两天一年一度的华为裁员消息隆重登场。啥消息?大致就是说:“华为不惜赔偿十个亿,也要裁掉七千人”。 不少人...
105
31名学生赴深圳实习 武汉文理学院“2.5+1.5”模式落地 荆楚网(湖北日报网)讯(记者唐天琪 通讯员陈涛、张萌)2月14日,武汉文理学院的31名2022级口腔医学技术专业学生,在医学院教...
99
「三国名将名臣家族(十四)」李傕家族 李傕,字稚然,东汉末期董卓部将,董卓被诛杀后,李傕听从贾诩建议,带兵攻占长安,控制朝廷,汉献帝逃离长安后,198年,李傕被杀,传首...
279
中国五大婚恋交友网站 世纪英伦 是一个集虚拟室内包间私聊、户外沙滩浪漫邂逅、户外草地密约与游戏视频为一体的综合性在线相亲交友平台。网站秉承“和谐交友、免费征婚、人工...
182
值得私藏的手机高清图片壁纸 只要你不断努力,梦想就一定会成真 关注我,每天都为你带来精美图片的视觉盛宴! 关注我,每天都为你带来精美图片的视觉盛宴!...
125
如何查询深圳社保的个人数据 深圳社保相关的缴费与待遇,大家都比较关心,关注 【深圳社保】公众号,然后用个人账户登录, 就可以查询到相关的缴费数据及待遇相关的数据。 虽然...
168
哪吒高清壁纸合集——魔丸哪吒篇! 电影《哪吒之魔童闹海》,截止到现在,哪吒2票房已突破144亿,暂居全球票房榜第7位,并且是全球动画电影票房榜冠军。 因为最近写的两篇篇哪吒...
113
哈西站到哈站的直通车你坐过吗? 为了方便哈尔滨西站下车的旅客去哈站中转乘车,近日,哈西站开通了“哈站直通车”服务。只需要20元,你就可以从哈西站站内坐车直达哈站,从而...
151
黄鼠狼最怕的东西终于找到了,想不到竟然是他,说出来信吗? 黄鼠狼最怕的东西终于找到了,想不到竟然是它,说出来你可能不信 网罗天下趣事,纵观八方奇闻,欢迎收看本期内容...
155
广西联通29元套餐介绍 广西联通近日强势推出了诚意满满的29元超值套餐计划,旨在满足广大消费者对大流量、高通话质量及灵活便捷服务的需求。该套餐内含高达149G的全国流量,无论...