“医闹”历史
医闹一词,从古到今一直存在着,医闹是指受雇于医疗纠纷的患者方,与患者家属一起,采取各种途径以严重妨碍医疗秩序、扩大事态、给医院造成负面影响的形式给医院施加压力并从中牟利的行为。医闹采取在医院设灵堂、打砸财物、设置障碍阻挡患者就医,或者殴打医务人员、跟随医务人员,或者在诊室、医师办公室、领导办公室内滞留等等。在2006年7月10日,卫生部新闻发言人毛群安说过“"医闹"是一种违法行为”。

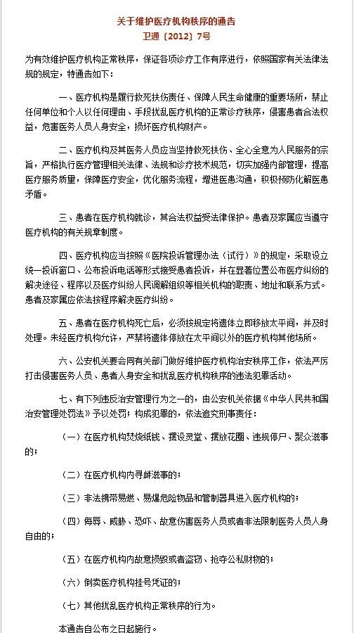
2012年4月30日,卫生部、公安部联合发出《关于维护医疗机构秩序的通告》,明确警方将依据《治安管理处罚法》,对医闹等予以处罚,乃至追究刑责。

对于医闹,国家以及各地方政府在积极处理,比如(个人统计):
2007年山东,在二级以上医院设立警务室
2007年宁波颁布了医疗纠纷预防与处置条例
2008年 昆明:明确规定七种行为属“医闹”行为
2008年江西:陈尸要挟等12种“医闹”将受处罚
2014年三月27日起,河南省高院开展打击"医闹"专项活动
2015年刑法修正案(九)通过首次将“医闹”纳入刑法修改
2017年最高人民法院发布实施了,关于审理医疗损害责任案件适用法律若干问题的解释
2021年3月1日,上海市发布了关于《上海市医疗卫生人员权益保障办法》,中提到“医闹信息共享,情节严重者可能被限制使用医保”,个人觉得这办法很好。
对于医闹人们应该抵制,近几年伤医的概率大大上升,很多医院安装了金属检测设备。
希望尊重医生,在疫情期间在一线的是医生,平时大家去医院看到的医生都是在忙碌的,他们为了 什么,是为了金钱?还是为了责任?过劳死最多的地方是医院,他们没有节假日,他们照顾家庭很少,大部分时间都在医院,不完全统计,一家三级医院的住院医生,一年365天,其中有300天的时间都是在医院,这里包括夜间的12小时,300天共计3600百小时,在医院中度过,希望能尊重好的医生,值得信赖的医生。
标签:
199
最权威的高中历史各种时间轴,现在温习还不迟! 高中历史时间轴图表,一口气看完高中历史所有政治、经济、文化知识点时间轴,有一种畅快感!赶紧照着它背!别让这点小知识影响...
65
皇贵太妃的最后岁月:佟佳氏的宁静与历史的急流相逢! 佟佳氏是中国清朝末期宫廷中的一个不同寻常的女性,她的生平充满了戏剧性,也是中国历史的一部分。嫁入宫廷时,她绕过了...
182
历史上的义和团运动简介 义和团又称义和拳、庚子事变等,是 19世纪末 (1899年秋—1900年9月)中国 农民阶级领导 的以 扶清灭洋为口号 的 反帝爱国运动 ,开始于山东地区的反洋教斗...
95
盘点一下历史上的那些惨重空难 随着航空技术的发展,人类拥有了更快,更便利的交通,回顾历史上的惨痛空难,重视生命价值,避免惨剧的再次发生。 土耳其航空981号班机空难...
177
历史上的汤和究竟有多惨?为了保命付出代价极大,不惜娶百名妻妾 历史上的汤和究竟有多惨呢?虽然说在朱元璋大杀功臣时,汤和是少量的幸存者,但期间汤和为了保命,却付出了极...
61
历史上的杨玉环:安史之乱中的命运多舛 杨玉环,是我国历史上的一位著名美女,被誉为“天生丽质难自弃”,她在唐朝时期的影响力和地位不言而喻。然而,在她的一生中,安史之乱...
138
只有200多年历史的美国为什么会成为头号强国? 高山人/2021.11.07 翻开美国的历史原本就是部強盗建国史,美国自1776年独立建国至今才245年,其扩张掠夺就几乎没怎么停息过,而真正成...
98
「哈尔滨一九四四」老钱的历史原型与本剧隐藏的一条历史背景 根据老钱是抗联创建人之一,哈尔滨地下最高领导人,化名李树堂,推测历史原型很大可能是李兆麟(化名张寿篯,字太...
78
「吹哨人」一词的由来与历史上的「吹哨人」 「吹哨人」 这个词最早来自英国,当警察发现有罪案发生时吹响口哨,以引起同事以及民众的注意。 目前我们所指的 「吹哨人」 是为使...
77
历史上的今天:《寂静岭 2》(12-02) 2002:《寂静岭 2》 关于《寂静岭》的初代以及系列的大致回顾我们已经在历史上的今天做了一篇介绍,但是这个系列在四代之前的表现都非常不错,...
94
胡惟庸之死:历史的冤案?中国官场黑幕? 在中国历史上,有许多疑点重重的案件引起了公众的广泛关注。其中,胡惟庸之死就是一个备受争议的历史事件。胡惟庸,作为一名知名官员...
51
中国历史上四大皇后,你知道都是谁吗? 中国经历封建统治二千多年,皇帝皇后不计其数。唯独有四位皇后古今称颂。你知道吗? 1. 独孤皇后 北周卫国公独孤信嫡女,隋文帝杨坚妻子...
170
山东威海青鱼滩:怀抱大海之势 探索渔家文化历史 视频加载中... 寻山街道青鱼滩社区位于山东省荣成市中部最东端。空中俯瞰,峰峦起伏、碧波浩瀚,半岛环海彩虹路穿村向东,又往...
63
不要再说刘备借荆州有借无还了,还原历史真相:太欺负人了 标题:《权谋纷争!刘备、孙权与荆州的历史交锋》 随着古代历史的翻开,一句歇后语“刘备借荆州——有借无还”引起...
58
司马氏掌权155年,为何难逃被灭族的下场?历史四宗罪他必须承担 在中国历史上,司马氏家族是一个极具影响力的政治家族,特别是在三国时期后期到晋朝,司马氏家族自司马懿开始,...
134
历史上的今天:《海狗》(11-24) 2000:《海狗》 从这个名字我们就不难看出,《海狗》讲述的是与海盗有关的冒险生涯,而这个题材永远流行,无论媒介是小说、影视,抑或游戏。仅在游...
114
中考必备《历史20张思维导图大汇总》 走过这段最狭窄的地方,那些你吃过的苦,熬过的夜,都会铺成一条宽阔的路,带你走到你想去的地方。 列强的侵略 2.中国人民反抗外来侵略的斗...
94
中国历史上最牛的姓氏,人口仅有54万人,却被誉为万姓之祖 中国的历史文化璀璨并深沉着,现在提及姓氏,很多人自然的会联想到中国的这些大姓氏,比如李姓、王姓、王姓、张姓以...
134
周朝封国——古代中华文明的独特智慧 目前对分封制有许多争议,但无可置疑的是:分封制制度,保证了周朝江山一直延续了800年,成为中国最长久的一个王朝。 周朝,作为中国古代...
168
“万鹰之神”海东青,古代的罪犯捉到一只即可赎罪 “羽虫三百有六十,神俊最数海东青。性秉金灵含火德,异材上映瑶光星。”这是康熙对“海东青”的评价。而在金老爷子的笔下,...